首页 新闻中心 行业动态

国家卫健委发文:大力发展介入治疗,将介入治疗列为首要核心专科能力建设方向

发布时间:2021-11-02 12:01:41 发布者:创始人 阅读数量:0

      为进一步加强临床专科能力建设,充分发挥临床专科能力建设对推动公立医院高质量发展的重要作用,近日,国家卫生健康委员会组织制定了《“十四五”国家临床专科能力建设规划》(以下简称《规划》)。


《规划》指出,“十四五”期间将实施临床重点专科“百千万工程”。在国家层面,支持各省建设不少于750个国家临床重点专科建设项目。在省级层面,31个省份累计支持不少于5000个省级临床重点专科建设项目。在市(县)级层面,31个省份累计支持至少10000个地市级和县级临床专科能力建设项目。

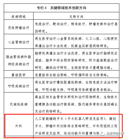
图片



图片图片


一是建设国际高水平临床专科。

支持具有良好基础的高水平医院结合我国未来疾病诊疗领域的需求和发展趋势,在影响人民健康的重大疾病和再生医学、精准医疗、生物医学新技术等关键技术领域遴选基础雄厚、实力强劲的专科进行重点支持,加强医学交叉领域、再生医学、中西医结合等复合型创新团队建设,争取解决一批“卡脖子”技术,掌握一批国际领先技术,推动相关专科进入国际前列。

图片

图片


二是普遍提升主要临床专科能力。

以严重危害群众健康的重大疾病为主线,以提高医疗技术服务能力和医疗质量水平为重点,在国家、省、市(县)层面,从专科规模、医疗技术、诊疗模式、管理方式等不同角度,全方位、多层次加强建设,全面提升人民群众就医需求较大的临床专科能力,扩充优质医疗资源总量,提高优质医疗资源的可及性。

图片

三是促进临床专科能力均衡发展。规划统筹考虑了不同层级、不同地区医疗机构和不同专业的发展,以区域人口分布为基础,对各地区临床专科能力建设项目的数量作出指导。为促进医疗资源区域布局更加均衡,明确提出相关建设项目应当向非省会城市适当倾斜,促进区域间的均衡发展,逐步减少患者异地就医需求,使医疗资源分布与区域医疗需求更加适配。

图片

四是补齐薄弱专科资源短板。支持各地根据实际需求,统筹考虑防范化解新发传染病等重大公共卫生风险的需要,围绕产科、儿科、精神、感染、重症、麻醉、病理、检验等基础专科或传统薄弱领域加强建设,通过加强人才培养、优化服务模式、增加基础投入、加强质量安全管理等方式不断提升临床专科服务能力和医疗质量安全水平,保障人民群众看病就医需要。  

本号编辑转载此文,转载目的在于传递更多信息,并不代表本网赞同其观点和对其真实性负责。如涉及作品内容、版权和其它问题,请在30日内与本网联系,我们将在第一时间删除内容![声明]本站文章版权归原作者所有,内容为作者个人观点,本站只提供参考并不构成任何投资及应用建议。本站拥有对此声明的最终解释权。

更多资讯,请前往唯迈医疗官网:www.we-med.com



返回